Arka
$0+
$0+
https://schema.org/InStock
usd
Jovan Maksimović
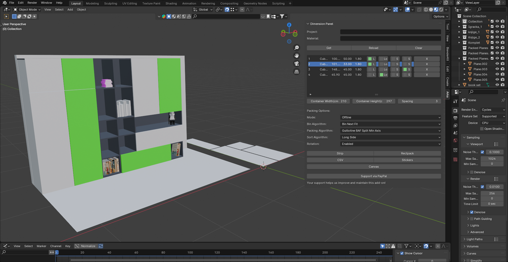
Arka is a small blender plugin for handling cut lists and bin-packing problems. It should serve mostly people who work with simple rectangular shapes such as furniture designers (box-crafted cabinets) providing a simple user interface with some nice options.
45 downloads
Size
1.51 MB
Add to wishlist